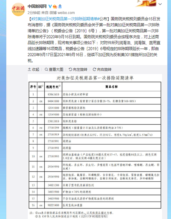
国务院关税税则委员会15日发布消息称,据《国务院关税税则委员会关于第一批对美加征关税商品第一次排除清单的公告》(税委会公告〔2019〕6号),第一批对美加征关税商品第一次排除清单将于2020年9月16日到期。国务院关税税则委员会按程序决定,对上述商品延长排除期限,现将有关事项公告如下: 对附件所列润滑油、润滑脂、医用直线加速器等16项商品,税委会公告〔2019〕6号规定的排除期限延长一年,即自2020年9月17日至2021年9月16日,继续不加征我为反制美301措施所加征的关税。


国务院关税税则委员会15日发布消息称,据《国务院关税税则委员会关于第一批对美加征关税商品第一次排除清单的公告》(税委会公告〔2019〕6号),第一批对美加征关税商品第一次排除清单将于2020年9月16日到期。国务院关税税则委员会按程序决定,对上述商品延长排除期限,现将有关事项公告如下: 对附件所列润滑油、润滑脂、医用直线加速器等16项商品,税委会公告〔2019〕6号规定的排除期限延长一年,即自2020年9月17日至2021年9月16日,继续不加征我为反制美301措施所加征的关税。

